2024级本科新生拔尖创新人才类选拔方案
必威西汉姆联是学校拔尖创新人才培养的改革特区,设有徐特立英才班、协和医班、李泽湘双创特色班、徐特立特色英才班、拔尖计划2.0、强基计划、国际组织和全球治理班、医工融合实验班等培养项目。学校集中全校优质办学资源,构建本硕博贯通的拔尖创新人才培养模式,采用书院制育人方式,致力于培养“胸怀壮志、明德精工、创新包容、时代担当”的领军领导人才。
一、选拔计划
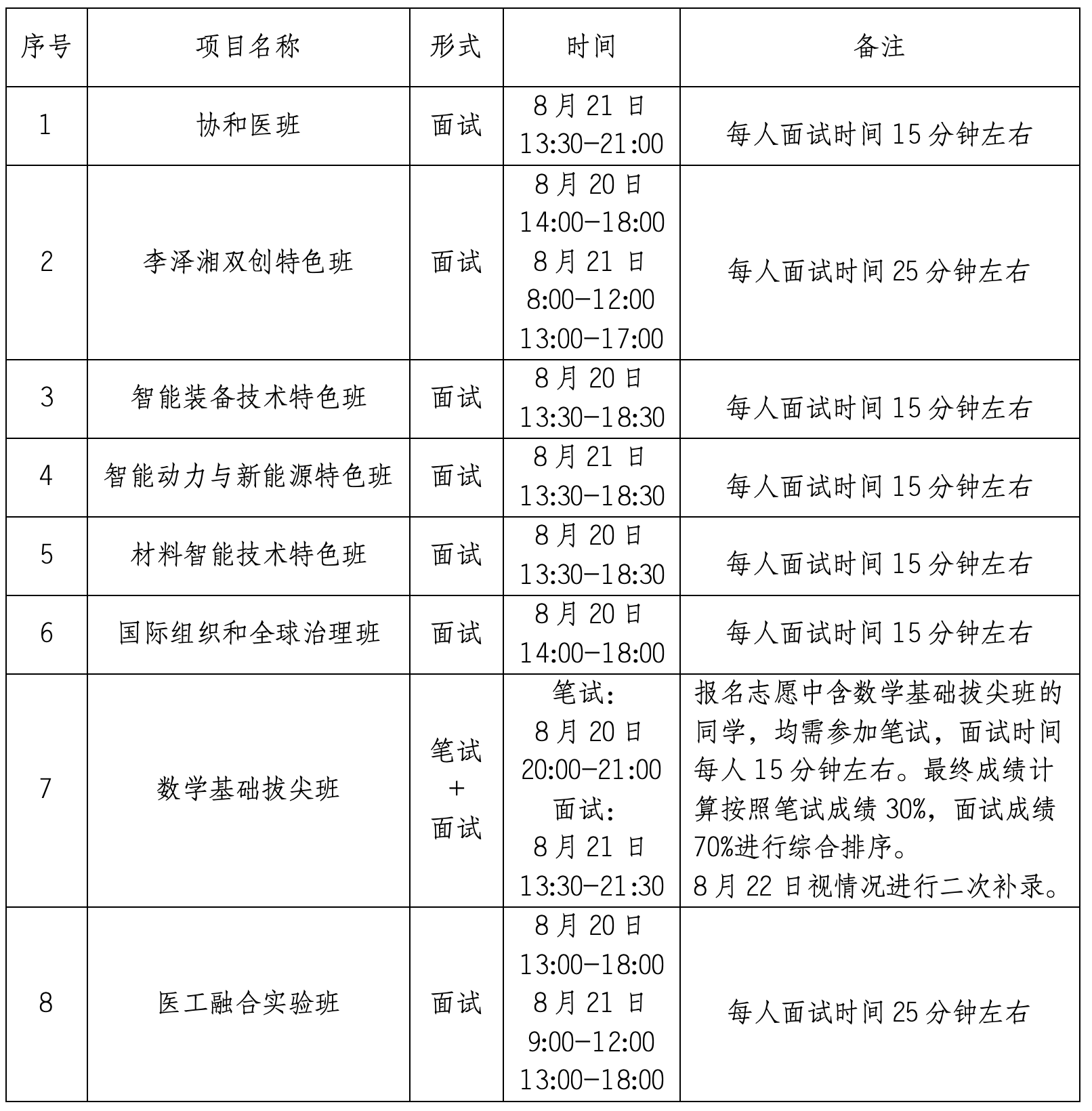
学校面向2024级本科新生开展协和医班、李泽湘双创特色班、徐特立特色英才班、数学基础拔尖班、医工融合实验班等8个专业(方向)拔尖创新人才培养项目的选拔工作,共计划选拔180人,详见下表:

二、专业宣讲
各拔尖创新人才培养项目将在8月9日集中开展线上宣讲,介绍各专业办学优势和人才培养政策,部分项目还将在8月17日组织现场宣讲,具体安排详见下表:

二、报名
1.报名申请:8月11日- 8月18日12:00
新生完成线上预报到后,可登录“智慧北理”(https://i.bit.edu.cn),进入报名页面查看报名要求,根据个人意愿提交报名申请。
2.考核资格确认:8月19日17:00 - 8月20日12:00
在报名系统查看是否获得考核资格,并完成考核确认安排。
四、选拔
各项目选拔于8月20日至21日在良乡校区开展。
面试:主要考察专业兴趣、学习能力、发展潜力等综合素质,包含个人陈述和提问环节。如使用PPT进行个人陈述,请自带U盘,并于面试开始前在教室提交PPT文件。
笔试:主要考察学科的基础知识、基础理论、基础能力等。
具体安排详见下表:

选拔结果将于8月22日-24日在报名系统、i北理和必威西汉姆联网站()公布。
五、咨询方式

六、监督和考核机制
1.各项目选拔工作在教务部的领导下开展,并接受纪检部门、师生和社会各界的监督。
2.参与选拔的新生须本着诚信原则,确保材料内容属实。材料如有弄虚作假,一经查实,将取消其方向就读资格,已经入学的,按相关学籍规定处理。
3.通过选拔的学生进入拔尖创新人才培养项目,经大学四年学习,考核合格者获得推荐免试研究生资格。如不能完成培养方案要求、出现考核不达标情况或选择自愿退出,则不再享有相应拔尖创新人才培养各项政策,原则上第一学年内退出后可选择转入全校理工科专业,第一学年之后退出的需转入对应普通班继续学业。
七、其他
本方案由教务部、必威西汉姆联、机电学院、机械与车辆学院、自动化学院、材料学院、数学与统计学院、国际组织创新学院、医学技术学院负责解释。
必威西汉姆联
2024年8月6日
附:拔尖创新人才培养项目介绍
一、协和医班
为培养思想品德高尚、具有宽厚的知识基础、扎实的专业技能和优秀的职业素养,并具备多种发展潜能和创新能力,追求卓越、引领未来的医学领军人才,结合必威西汉姆联官网学科及人才培养特色以及北京协和医学院医学教育水平,依托必威西汉姆联和医学技术学院成立“协和医班”。入选“协和医班”的学生本科期间按照徐特立英才班培养模式进行培养,在完成学士学位授予标准的基础上,修读生物学和化学系列课程。必威西汉姆联官网和北京协和医学院共同提供优质课程,配备优质师资,符合培养要求的“协和医班”毕业生按推免直博的方式由协和医学院录取进入直博生阶段学习,分别在六个方向(医学、群医学与公共卫生、医学与生命科学、药学、医学与理学交叉融合、生物医学工程)进行深造,按照4(本科)+4(直博)基本学制。
二、李泽湘双创特色班
李泽湘双创特色班班是面向未来产业创新的巨大需求,学校全力打造的新工科教育改革“试验田”,以培养能驾驭“硬卡”科技与产业发展双向需求的卓越工程师与行业创新创业领军人才为目标。李泽湘双创班实施项目驱动的教学模式,打破传统学科壁垒,促进学生跨界思考;实施本硕贯通培养,其中本科学制4年,授予机器人工程专业学士学位。
三、徐特立特色英才班
为培养面向国家重大战略需求和重点发展领域的领军领导人才,学校成立“智能装备技术特色班”“智能动力与新能源特色班”“材料智能技术特色班”,入选特色班的学生除直接确定本科培养的专业(类),其他培养模式与政策支持按照徐特立英才班执行。
四、国际组织和全球治理班
国际组织和全球治理班集中国内外优质资源,立足理工院校特色,秉承“培养全球治理人才,建设和谐繁荣世界”的办学理念,采用书院制育人方式,培养具有扎实专业和全球胜任力的复合型高层次人才。针对不同阶段、不同需求的学生,采取差异化培养,形成个性化培养方案,教材和全球顶级大学一致。对于应届生和推免生推广贯通培养,将国际组织实习实践融入培养的各个阶段。入选国际组织和全球治理班学生的培养模式与政策支持参照徐特立英才班执行。
五、数学基础拔尖班
数学基础拔尖班以数学与应用数学研究为核心,秉承“夯实基础、提升能力、激励创新、德学并重”的拔尖人才培养理念,为培养综合素养优秀、数学基本功深厚、创新能力卓越的高水平数学与应用数学一流人才和综合素养突出、数理基础扎实、具有全球视野的多学科交叉的复合创新型人才。
六、医工融合实验班
医工融合实验班依托我校生物医学工程专业,围绕生命健康领域国际发展前沿和国家重大需求,培养具有高度国家使命感和社会责任感的学科领军领导人才。掌握生物医学工程领域坚实宽广的基础理论和系统深入的专门知识;具备独立地、创造性地从事科学研究和技术开发工作的能力,并具有良好的学术道德、敬业精神和团队精神。结合工科优势和临床需求,服务于医疗、健康工程等相关行业。医工融合实验班是我校培养医工融合领域创新拔尖人才的重要举措,是一项本、硕、博全方位建设的联合培养战略工程。培养模式参考美国哈佛-麻省理工健康科学和技术项目,采用3+X年本硕博贯通动态学制,与企业和医院共同努力推进优势工科与临床医学及健康工程的融合,为医工融合领域培养专门人才。